湖北枣阳市第一中学2017届高三上学期开学考试生物试题及答案(5)

一起优秀网    来源: 17xuexiba      2016-09-10       本文受益:      

温馨提示:手机用户请点击下方“原网页”或“电脑版”进行查看本文,效果最佳! 高中生物模拟题  http://www.ajrhws.com/sw/
一起文库网    优秀网    www.ajrhws.com             [责任编辑:学习吧]
一起学习吧 |   优秀网 |   考试热点 |   高考地图 |   高考网 |   志愿填报 |   文库下载 |   高考查分 |   安全教育平台

  学习吧手机版   优秀学习网 备案号:闽ICP备16004255号-1 懒人考试网

本站所有资料完全免费,不收取任何费用,仅供学习和研究使用,版权和著作权归原作者所有

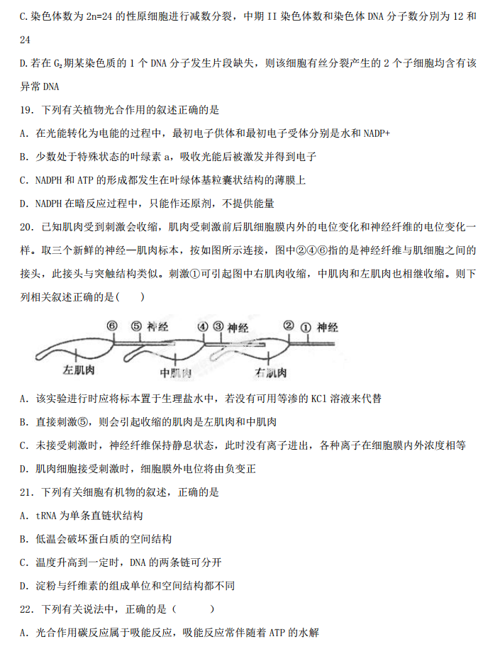
Copyright 2021 一起学习吧, All Rights Reserved.|