河北徐水2016—2017学年高三第一学期月考二文综试题及答案(8)

一起优秀网    来源: 一起学习吧高考网      2017-02-06       本文受益:      

温馨提示:手机用户请点击下方“原网页”或“电脑版”进行查看本文,效果最佳! 高考文综模拟题库  http://www.ajrhws.com/wz/
一起文库网    优秀网    www.ajrhws.com             [责任编辑:学习吧]
一起学习吧 |   优秀网 |   考试热点 |   高考地图 |   高考网 |   志愿填报 |   文库下载 |   高考查分 |   安全教育平台

  学习吧手机版   优秀学习网 备案号:闽ICP备16004255号-1 懒人考试网

本站所有资料完全免费,不收取任何费用,仅供学习和研究使用,版权和著作权归原作者所有

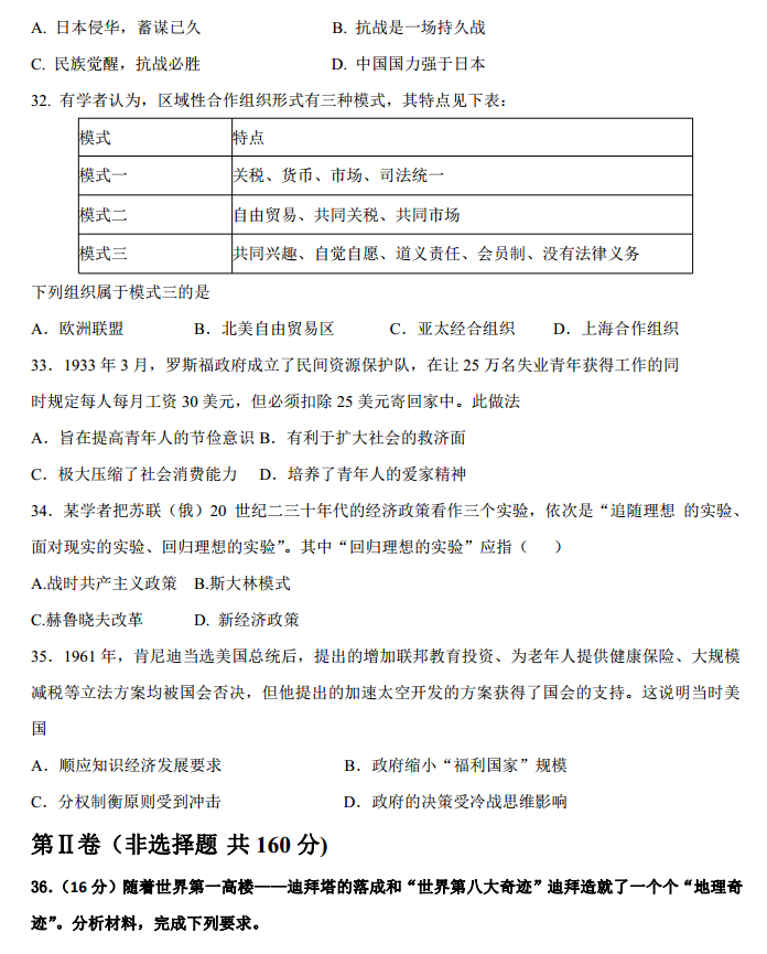
Copyright 2021 一起学习吧, All Rights Reserved.|