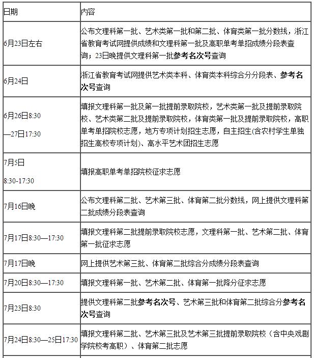
2016浙江高考填志愿时间安排表:23日起可填报志愿
阳光学习网 来源: 教育部阳光高考 2024-01-22 大 中 小

浙江高考志愿填报 http://www.ajrhws.com/zj/zy/
高考关键字:
一起学习吧 | 中学模拟试题 | 高考网 | 高考分数线 | 高考录取查询 | 高校排名 | 高考志愿填报 | 学习文档 | 一起学习吧手机版 | 高考资讯 | 高考保送生 | 考试百科 | 高考专业解读 | 高考招生计划 | 211工程 | 985工程 | 高水平运动队 | 高水平艺术团 | 大学迎新网 | 高中学生综合素质评价 | 高考高分经验 | 研究生招生信息网 | 高考成绩查询 | 高考状元 | 高水平运动员招生简章 | 春季高考招生简章 | 保送生招生简章 | 艺术特长生招生简章 | 懒人考试网 | 高校专项计划报名 | 高校专项计划招生简章 | 高考分数线预测 | 高考语文试题 | 阳光学习网手机版 | 阳光学习网 | 北京高考 | 上海高考 | 学校安全教育平台