山东高中学业水平考试报名入口xysp.sdzk.cn

阳光学习网    来源: 一起学习吧高考网      2024-01-22         

本站非官方网站,信息完全免费且公益,信息仅供参考,具体请以官网公布为准! 山东高中学业水平考试报名http://xysp.sdzk.cn/
山东省夏季普通高中学业水平考试将于6月23日—28日进行。
一、时间安排
  (一)科目和考试时间
  本次全省普通高中学业水平考试10个科目全部开考。各科目考试具体时间安排如下:
山东:夏季高中学业水平考试6月23日开始 社会人员可报考
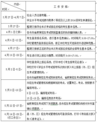
  (二)报名工作流程
山东:夏季高中学业水平考试6月23日开始 社会人员可报考。 高中学业水平考试报名  http://www.ajrhws.com/xueye/bm/
一起文库网    一起学习吧    m.ajrhws.com             [责任编辑:学习吧]
一起学习吧 |   一起文档网 |   考试热点 |   高考地图 |   高考网 |   志愿填报 |   一起文库网 |   高考查分 |   雨竹林文档网

  学习吧手机版   教务系统入口 备案号:闽ICP备16004255号-1 懒人考试网

本站非官网,所有信息公益免费,不收取任何费用,因信息具有时效性,请以官网公布为准!

Copyright 2024 一起学习吧, All Rights Reserved.